临泉县:皖北平原的疫情防线与精准围堵
临泉县:皖北平原的疫情防线与精准围堵

〖One〗2022年7月5日0时至24时,阜阳市临泉县报告新增本土无症状感染者3例。
〖Two〗病例A,男,42岁,居住于城关街道。流行病学调查显示其活动轨迹涉及省际交界区域货运场站。专家组会诊判定为社区传播关联病例。
〖Three〗临泉县地处皖豫两省交界,G106国道与多条省道穿境,构成区域性交通枢纽。密集的人员与货物流动,使交界村镇成为疫情输入的潜在风险点。
〖Four〗县疫情防控应急指挥部依据第九版防控方案,对相关区域实施管控。所有经交通道口入临人员,须依法履行主动报备与核酸检测义务。
福泉新增1例无症状感染者 福泉市疫情防控最新通报_37217
福泉新增1例无症状感染者 / 福泉市疫情防控最新通报
5月22日,福泉市在重点人群筛查中发现1例新冠肺炎无症状感染者,目前相关应急处置工作已全面展开。
一、 疫情基本情况
该感染者系省外返泉人员,在闭环管理中被及时发现,已转运至定点医院隔离医学观察。其相关密切接触者已同步实施管控,首次核酸检测结果均为阴性。流调溯源工作正在有序进行。
二、 当前防控措施
福泉市已迅速对感染者活动轨迹涉及的相关区域进行临时管控,并开展环境消杀。同时,正有序组织相关区域人员进行核酸检测,以尽快排除潜在风险。全市各类公共场所继续严格落实测温、扫码、查验核酸证明等常态化防控要求。
三、 市民注意事项
请广大市民密切关注官方发布的权威信息,不恐慌、不信谣、不传谣。近期有省外旅居史的来(返)泉人员,请主动向社区报备,并配合落实各项健康管理措施。日常生活中坚持做好个人防护,保持社交距离。
请市民朋友继续配合防疫,做好自我健康监测,所有信息以官方发布为准。
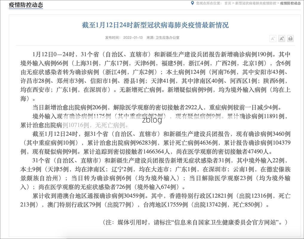
31省新增本土12例(31省新增本土确诊13例)_22227
31省新增本土12例(31省新增本土确诊13例)
国家卫健委今日通报,5月16日0—24时,31个省(自治区、直辖市)和新疆生产建设兵团报告新增新冠肺炎确诊病例48例。其中,本土病例12例,均来自安徽省南陵县。境外输入病例36例,分别由北京(11例)、上海(9例)、广东(8例)等地报告。
具体来看,当日所有本土新增均集中于南陵县。境外输入病例则呈现多点分布态势,主要入境口岸城市防控压力持续存在。目前,相关流调溯源和密接排查工作正在进行中。
回顾前几日数据,5月11日全国新增确诊病例79例,其中本土病例52例。对比可见,近期全国本土疫情整体呈波动下降趋势,但个别地区如南陵县出现局部聚集性疫情,导致数据反弹,防控形势依然严峻。
小编分析认为,南陵县此次突发本土疫情,可能与内陆县区人员流动管控环节出现疏漏有关。由于县域内人口居住相对集中,且与周边大城市通勤往来频繁,一旦发生隐匿传播,容易在社区和家庭中形成扩散链。具体传播源头仍在调查中,提醒当地居民务必配合核酸检测与静态管理。
2022年8月19日老河口市新增确诊病例情况_56049
2022年8月19日老河口市新增确诊病例情况
2022年8月19日0-24时,老河口市新增新冠肺炎确诊病例2例,均为轻型。
新增病例1为闭环管理重点人员筛查中发现,系外省返襄人员,在抵达老河口市后即被点对点转运至集中隔离点。病例2为病例1的密切接触者,在集中隔离点核酸检测中被发现。两例病例活动轨迹清晰,均无社会面活动轨迹,传播链条明确。
目前,2名确诊病例已由负压救护车转运至定点医院进行隔离治疗,病情稳定。相关密切接触者均已落实集中隔离医学观察,对病例曾停留的场所已完成终末消毒。流调排查工作仍在进行中。
版权声明
本文仅代表作者观点,不代表百度立场。
本文系作者授权百度百家发表,未经许可,不得转载。







